2021年10月22日,beat365英国官方网站基础医学研究所(简称“基础所”)赵春华团队在signal transduction and targeted therapy杂志以封面标题论著刊登题为“Mesenchymal stem cell-derived small extracellular vesicles mitigate oxidative stress-induced senescence in endothelial cells via regulation of miR-146a/Src”的研究论文,该研究报道了间充质干细胞衍生的小细胞外囊泡(MSC-sEV)在减轻内皮细胞衰老中的作用和机制。

衰老的内皮细胞会损害血管内皮的完整性,导致血管老化和一系列疾病,如动脉粥样硬化、糖尿病等。预防或减轻内皮细胞衰老可能为这些疾病的治疗提供新的思路。最近的研究表明,小细胞外囊泡(sEV)具有将生物活性分子转移到受体细胞中并诱导表型变化的潜力。基础所赵春华团队长期从事间充质干细胞的基础及临床转化研究,发现间充质干细胞具有良好的再生修复和免疫调节功能。间充质干细胞分泌的小囊泡可以部分替代干细胞的功能。间充质干细胞分泌的小囊泡是否对衰老的内皮细胞具有保护作用尚不明确。
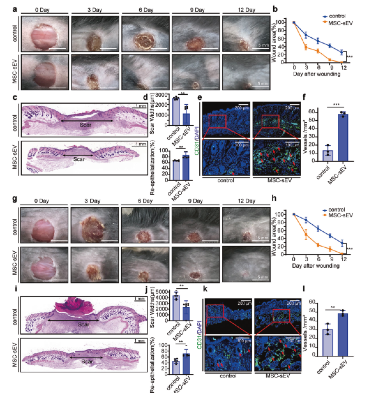
研究团队采用氧化应激诱导内皮细胞衰老模型,发现MSC-sEV减少了衰老细胞标志物,降低了衰老相关分泌表型(SASP),挽救了衰老内皮细胞中的血管生成、迁移和其他功能障碍。在体内自然衰老和2型糖尿病小鼠伤口愈合模型(两者都有衰老的内皮细胞)中,MSC-sEV促进伤口闭合和新血管形成(如下图所示)。机理上,miRNA微阵列显示miR-146a在MSC-sEV中高表达,并且在MSC-sEV处理后在内皮细胞中也上调。miR-146a抑制剂消除了MSC-sEV对衰老的刺激作用。此外,miR-146a可以抑制Src磷酸化和下游靶标VE-cadherin和Caveolin-1。研究数据表明,MSC-sEV通过miR-146a/Src减轻内皮细胞衰老并刺激血管生成。
![]()

本研究丰富了间充质干细胞衍生的小细胞外囊泡的功能,为细胞外囊泡的临床转化提供了新的理论基础。
该研究工作获得国家自然科学基金委(81902848),协和青年基金(3332019062)和beat365英国官方网站医学与健康科技创新工程(2017-I2M-3-007)等基金资助。基础所赵春华教授、王世华助理研究员是本文的通讯作者,肖娴博士为本文的第一作者。加拿大麦吉尔大学的JanuszRak教授为本文细胞外囊泡摄入及文章撰写等进行了指导。
原文链接:
https://www.nature.com/articles/s41392-021-00765-3